
登录新浪财经APP 搜索【信披】查看更多考评等级
今年以来,多家A股上市公司推出回购股份计划并陆续开始实施,引发市场广泛关注。与卫浴相关的上市企业方面,包括箭牌家居、海鸥住工、东鹏控股、帝欧家居等,近期也披露了回购股份的最新公告。其中,东鹏控股披露累计回购股份耗资超过了9500万元,箭牌家居则超过了5400万元,展现了企业现金流充足的实力,也向市场传递了公司对未来收益的预期和发展前景充满信心。
箭牌家居
已斥资5498万元回购0.69%股份
8月2日,箭牌家居发布公告称,截至2025年7月末,公司通过集中竞价交易方式累计回购股份6,672,700股,占公司总股本的0.6899%,成交总金额54,987,767元(不含交易费用),最高成交价8.82元/股,最低7.46元/股。此次回购方案于2025年1月6日经董事会、监事会审议通过,拟使用自有资金及专项贷款回购5000万至1亿元股份,用于股权激励或员工持股计划,回购价格上限12.62元/股,期限不超过12个月。公司表示将根据市场情况持续推进回购计划,并及时履行信息披露义务。

东鹏控股
已斥资9528万元回购1566万股
8月2日,东鹏控股披露的回购进展公告显示,截至2025年7月31日,公司通过股票回购专用证券账户以集中竞价方式累计回购公司股份15,666,500股,占公司目前总股本的1.35%,最低成交价为5.6元/股,最高成交价为6.28元/股,成交总金额为95,287,091.00 元(不含交易费用)。此次回购是执行2024年11月董事会通过的1亿至2亿元回购计划(价格上限9.08元/股)。

东鹏控股于2024年11月18日召开了第五届董事会第十三次会议,审议通过了《关于以集中竞价交易方式回购公司股份方案的议案》,公司拟使用自有资金及回购专项贷款以集中竞价交易方式回购公司股份,回购总金额不低于人民币10,000万元(含)且不超过20,000万元(含),回购价格不超过9.08元/股。本次回购符合相关法律法规的要求,符合既定的回购股份方案,后续公司将根据回购方案和市场情况继续实施本次回购事项,并依据相关法律、法规和规范性文件的规定及时履行信息披露义务。
海鸥住工
耗资近250万元回购69.62万股
8月2日,海鸥住工披露的回购进展公告显示,截至2025年7月31日,公司通过股票回购专用证券账户以集中竞价交易方式实施回购股份,回购公司股份数量696,200股,约占公司目前总股本的0.1078%,最高成交价为3.67元/股,最低成交价为2.84元/股,成交总金额为2,496,487元(不含交易费用)。

本次回购是基于公司董事会2025年2月通过的《关于回购公司股份的方案》,同意公司拟以不低于人民币 2,000 万元(含)且不超过人民币4,000 万元(含)的自有资金及股票回购专项贷款,以不超过4.34元/股的价格回购公司已发行的人民币普通股(A 股)股票。公司操作符合深交所监管规定,未在敏感期交易,且委托价格合规。后续将根据市场情况继续推进回购计划。
帝欧家居
斥资1382万元回购0.64%股份
8月2日,帝欧家居发布关于股份回购进展情况的公告。根据公告,截至2025年7月31日,公司通过股份回购专用证券账户以集中竞价交易方式回购公司股份,回购股份数量为3,034,800股,占公司目前总股本的0.6385%,最高成交价为4.98元/股,最低成交价为3.01元/股,成交总金额13,825,395.00元(不含交易费用)。本次回购符合相关法律法规的要求及公司既定的回购方案。

梦百合
股份回购金额已达约1.61亿元
8月2日,梦百合发布关于股份回购进展情况的公告。2025年7月,公司通过集中竞价交易方式已累计回购股份1,048.1250万股,占公司总股本的比例为1.84%,购买的最高价为9.139元/股、最低价为8.340元/股,支付的金额为9,214.1602万元(不含交易费用)。截至2025年7月月底,公司已累计回购股份1,879.3150万股,占公司总股本的比例为 3.29%,购买的最高价为9.139元/股、最低价为8.070元/股,已支付的总金额为16,119.2413万元(不含交易费用)。

回购依据的是梦百合于2025年5月9日召开的第四届董事会第二十八次会议通过了《关于以集中竞价交易方式回购公司股份方案的议案》,同意公司使用不低于人民币0.85亿元(含)且不超过人民币1.70亿元(含),以集中竞价交易方式回购公司股份,用于员工持股计划或者股权激励,回购资金来源为公司自有资金及回购专项贷款。
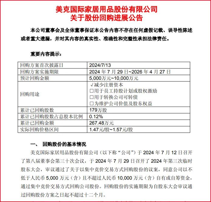
美克家居
斥资267万元回购0.12%股份
8月5日,美克家居发布关于股份回购进展情况的公告。截至2025年7月31日,公司已累计回购股份179万股,已回购股份占公司总股本的0.12%,购买的最高价为1.57元/股,最低价为1.47元/股,已支付的总金额为267.48万元(不含交易税费),本次回购符合公司既定的回购方案。

这是厨卫头条第3164期
P.S转载需获《厨卫头条》授权,并标明来源 ]article_adlist-->
查看往期内容请点【阅读原文】进入列表
]article_adlist-->
海量资讯、精准解读,尽在新浪财经APP
胜亿配资提示:文章来自网络,不代表本站观点。